联系电话:+86-0531-81699680 18605312460 , 我司提供塑料原料(PE/PP/其他)等产品批发、供应,欢迎广大新老客户来电咨询价格、加盟、招商等服务。

  • 公司地址
    中国,山东,济南
  • 联系电话
    186-0531-2460
  • 2025年1月中国国际出入数据阐发:顺差取逆差的背

    2025-05-05

    跟着2025年1月我国国际出入货色和办事商业数据的发布,市场对中国经济的关心度达到了新高。本月国际出入货色和办事商业的进出口规模达到40543亿元,展...

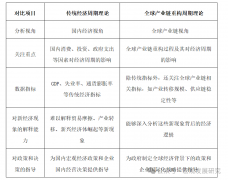
  • 全球财产链沉构周期理论:一个新的阐发框架

    2025-05-05

    摘 要:本文立异性地提出全球财产链沉构周期理论,该理论是指正在多种表里部要素的驱动下,全球财产链正在分歧国度和地域之间从头结构和调整的过程...

  • 2024年我国经常账户顺差4220亿美元 国度外汇局:

    2025-05-05

    2月14日,国度外汇办理局披露2024年四时度及全年我国国际出入均衡表初步数据。2024年四时度,2024年全年,我国经常账户顺差30117亿元。按美元计值,2024年...

  • 国度外汇局:2024年四时度我国经常账户顺差129

    2025-05-05

    按美元计值,2024年,我国经常账户顺差4220亿美元,此中,货色商业顺差7679亿美元,初度收入逆差1319亿美元,二次收入顺差148亿美元。本钱和金融账户(含...

  • NCE外汇:稳健的外汇投资取风险节制

    2025-05-05

    摘要! 揭秘NCE外汇投资策略,控制稳健盈利技巧取风险节制窍门,帮您正在外汇市场中逛刃不足,实现财富稳步增加!正在当今复杂多变的外汇市场中,我...

  • “火热”数据优良开局!度利好支持 外贸成长动

    2025-05-02

    国度外汇办理局3月28日发布最新我国国际出入货色和办事商业进出口环境。数据显示,2025年以来,我国外贸实现优良开局。 国度外汇办理局最新数据显示...

  • 特朗普本来是这么计较的

    2025-05-02

    新美国平安核心(Center for a New American Security)能源、经济取平安项目从任、前美国副帮理商业代表艾米丽基尔克里斯(Emily Kilcrease)暗示:要切确地算出一...

  • 

    热门标签