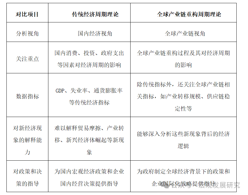
摘 要:本文立异性地提出全球财产链沉构周期理论,该理论是指正在多种表里部要素的驱动下,全球财产链正在分歧国度和地域之间从头结构和调整的过程中,激发的经济增加取收缩交替呈现的周期性变化。本文深切分解了保守经济周期理论正在当前复杂经济下的局限性,细致阐述了全球财产链沉构周期理论的内涵、运转机制、特点、感化及现实使用。通过理论取案例阐发,展现了该理论正在注释经济现象和指点实践方面的显著劣势,为经济周期研究供给了全新视角,对政策制定和企业决策具有主要的指点意义。正在经济全球化不竭深切的今天,全球经济款式正派历着深刻的变化。出产要素正在全球范畴内流动,国际分工日趋细化,全球财产链逐渐构成并持续演变。然而,保守经济周期理论正在注释当前经济现象时,出诸多不脚之处。跟着数字经济、共享经济等新兴经济模式的出现,以及商业从义的昂首和地缘冲突的加剧,全球经济的复杂性和不确定性显著提拔。保守理论多基于国内经济视角,以P、赋闲率、通货膨缩率等保守目标权衡经济周期,难以全面、及时地反映经济变化,特别无法无效注释全球财产链调整对经济周期的影响。因而,建立新的理论框架以深切理解和阐发经济周期显得尤为火急。本研究旨正在建立全球财产链沉构周期理论,为经济周期研究斥地全新径。正在理论层面,丰硕并拓展经济周期理论系统,从全球财产链的宏不雅视角经济周期波动的内正在机制取纪律。正在实践层面,为制定宏不雅经济政策和财产政策,以及企业制定国际化计谋供给科学根据,帮力其正在全球财产链沉构布景下,精确把握经济成长趋向,无效应对风险挑和,实现经济不变增加和可持续成长。本文分析使用文献研究法和案例阐发法:通过文献研究梳理保守经济周期理论及相关国际经济理论,为新理论的建立奠基根本;借帮案例阐发,拔取汽车财产、电子消息财产等典型案例,深切分解全球财产链沉构周期理论正在注释现实经济现象中的使用。本文冲破保守经济周期理论的国内视角局限,从全球财产链沉构这一全新角度研究经济周期,充实考虑经济全球化布景下国际要素对经济周期的影响,供给更全面、动态的阐发框架。本文可能的立异点次要包罗以下几点:起首,建立全球财产链沉构周期理论,采用动态周期视角,将全球财产链沉构视为一个包含起始、成长和不变阶段的周期性过程。各阶段彼此联系关系,并受多种要素配合感化,从而更精准地把握全球财产链的演叛变拍。其次,强调多要素分析阐发,分析考量手艺立异、成本要素、政策律例、市场需求变化等多种要素的彼此感化及其对财产链沉构的影响,冲破了以往研究仅关心单一或少数要素的局限。最初,建立了系统连贯的理论框架,将全球财产链沉构的各个环节、各类影响要素以及经济周期的感化整合正在一路,为全球价值链研究供给了全新的阐发范式,可以或许注释保守经济周期理论无释的现象,为宏不雅经济政策制定供给新的视角。本文的布局放置如下:第一部门是引言;第二部门是保守经济周期理论的局限性;第三部门是全球财产链沉构周期理论的提出;第四部门是全球财产链沉构周期理论的现实使用;五是研究结论及瞻望。保守经济周期理论的局限性次要表现正在以下三个方面:一是对保守经济周期理论的概述;二是对其局限性的深切阐发;三是切磋全球财产链取经济周期的关系。基钦周期(Kitchin,1923),亦称短波理论,周期约为3-4年,次要源于企业对存货的调整。经济繁荣时,企业预期市场需求持续增加,添加出产和存货;市场需求不及预期时,企业削减出产并降低存货程度,激发经济短期波动。朱格拉周期(Juglar,1862),即中波理论,周期长度约为9-10年,以企业设备更新和本钱投资为次要驱动要素。经济苏醒阶段,企业盈利添加,决心加强,加大设备投资和更新,鞭策经济增加;投资饱和后,产能过剩,企业削减投资,经济进入阑珊阶段。库兹涅茨周期(Kuznets,1930),也称建建周期或长波理论,周期正在15-25年摆布,次要关心建建业兴衰以及生齿增加、手艺前进等要素对经济的持久影响。城市化历程加快时,住房和根本设备需求大增,带动建建业及相关财产成长,推进经济增加;城市化历程放缓,建建需求削减,经济增加也随之放缓。康德拉季耶夫周期(Kondratieff,1926),是一种长波理论,周期大约为50-60年,次要受手艺变化、立异海潮等要素影响。长波上升期,新手艺发现和使用鞭策新兴财产兴起,带动经济繁荣;手艺成熟和扩散后,经济增加动力削弱,进入长波下降期。这些保守周期理论次要通过P、赋闲率、通货膨缩率等目标权衡经济周期。P反映经济增加,赋闲率表现劳动力市场供求情况,通货膨缩率权衡物价程度变化。(1)数据畅后性问题。保守经济目标的数据收集和发布存正在较着畅后性。以P数据为例,其统计凡是按季度或年度进行,从数据收集、拾掇到最终发布,往往需要较长时间。正在经济快速变化期间,P数据发布时,经济现实情况可能已发生显著改变。例如,正在突发的全球性经济事务(如金融危机、疫情)冲击下,保守P数据的畅后性使得政策制定者难以及时精确把握经济动态,影响政策的及时性和无效性。赋闲率和通货膨缩率等数据也存正在雷同问题,无法为经济决策供给及时、精确的消息支撑。(2)对新兴经济勾当的轻忽。跟着科技飞速成长,数字经济、共享经济等新兴经济模式兴旺兴起。这些新兴经济勾当具有奇特的运转体例和价值创制机制,保守经济周期理论及其权衡目标难以全面、精确反映它们的价值和对经济的影响。正在数字经济范畴,很多数字办事(如社交、正在线搜刮引擎等)免得费或低成本体例供给给用户,其价值难以用保守市场买卖价钱权衡,难以纳入保守的P统计范围。共享经济中的闲置资本共享模式(如共享单车、共享住宿等)也对保守经济统计和阐发方式提出挑和,保守周期理论无法充实注释这些新兴经济模式对经济周期的影响。(3)缺乏对全球经济款式变化的考量。保守经济周期理论大多基于国内经济视角展开研究,正在经济全球化程度较低时具有必然合。但正在当今全球化深切成长布景下,经济彼此依存、彼此影响程过活益加深,全球财产链的构成和成长使经济勾当不再局限于国内。商业摩擦、财产转移、跨国投资等国际经济要素对经济周期影响愈发显著。保守周期理论因缺乏对这些全球经济款式变化的考量,无法无效注释全球财产链调整对经济周期的影响。例如,当一个国度的次要商业伙伴实施商业从义政策时,该国出口财产将遭到冲击,进而影响整个经济的增加和就业,但保守周期理论难以从全球财产链角度深切阐发这种影响的传导机制和后果。正在全球财产链的研究范畴,浩繁学者对其影响要素及对经济各范畴的深远感化进行了普遍且深切的切磋。然而,相较于本文建立的全球财产链沉构周期理论,过往研究不免显得局限,而新理论则展示出独树一帜的立异劣势,正在学术研究取现实使用层面均具有不成轻忽的价值。晚期研究存正在显著短板。起首,研究视角较为单一且静态。Porter(1985)提出的价值链理论,次要聚焦于企业内部价值创制环节的分解,较少触及全球财产链正在全球经济中持续动态演变的过程。大部门保守文献仅关心单一要素对全球财产链特定方面的影响,例如Krugman(1991)对成本要素正在财产转移中感化的切磋,虽明白了成本的环节性,却难以全面全球财产链正在复杂多变的全球经济中的全貌。其次,这些研究缺乏对经济周期取全球财产链关系的深度挖掘。Gereffi(1994)的全球商品链理论虽强调财产组织和管理布局,却未能充实考虑全球财产链沉构取经济周期波动间的慎密联系,无法从宏不雅的经济周期角度阐释全球财产链正在分歧阶段的演变纪律。再者,晚期理论系统缺乏连贯性取系统性,研究相对分离。Sturgeon(2001)对全球财产链的模块化出产收集进行了研究,但各研究未能构成无机整合的完拾掇论系统以阐释全球财产链的动态成长历程。近年来,虽然Bair(2016)正在全球财产链管理研究中取得必然进展,切磋了新兴经济体正在全球财产链中的脚色改变,但仍未从周期角度对全球财产链沉构进行系统阐发。Li和Zhang(2020)研究了手艺立异对全球价值(财产)链升级的影响,但也未将各类影响要素纳入一个动态周期框架平分析考量。综上所述,过往全球财产链研究虽有所成绩,但正在研究视角、取经济周期的联系关系性以及理论系统的完整性上存正在较着不脚,尚未建立起全球财产链沉构周期理论。而本文所建立的理论无望填补这一空白,为全球财产链研究供给全新视角取理论支持。全球财产链沉构周期理论实现了度的立异。它立异性地采用动态周期视角,将全球财产链沉构划分为起始、成长和不变阶段,各阶段慎密相连并受多沉要素配合感化,能更精准地把握全球财产链的演叛变拍。同时,该理论强调多要素分析阐发,全面考量手艺立异、成本要素、政策律例、市场需求变化等多种要素的彼此感化及其对财产链沉构的影响,冲破了以往研究仅关心单一或少数要素的局限。此外,新理论建立了系统连贯的理论框架,将全球财产链沉构的各个环节、各类影响要素以及经济周期的感化无机整合,为全球价值链研究供给了全新的阐发范式。正在实践中,这一理论可以或许帮力制定前瞻性政策,辅帮企业制定国际化计谋。正在学术范畴,它填补了现有研究的不脚,鞭策全球价值链研究迈向新高度。全球财产链沉构周期理论次要从以下四个方面展开:一是全球财产链沉构周期定义取特点;二是全球财产链沉构周期的理论根本;三全球财产链沉构周期运转机制;四是全球财产链沉构周期理论的感化。全球财产链沉构周期是指正在多沉表里部要素的驱动下,全球财产链正在分歧国度和地域之间从头结构和调整的过程中,激发的经济增加取收缩交替呈现的周期性变化。这一周期不只涵盖财产正在全球范畴内的转移,还包罗财产链各环节的从头组合、供应链的优化以及出产手艺和组织体例的变化。全球财产链沉构周期的构成根源次要有三点:起首,各类企业、等经济从体正在决策时逃求本身好处最大化。企业会基于成本-收益阐发,决定能否参取财产链沉构以及若何调整本身正在财产链中的;则从国度好处出发,制定相关政策以推进本国财产正在全球财产链中的合作力提拔或保障财产链平安。其次,手艺前进持续且不服衡,正在分歧国度、分歧财产范畴的成长速度和使用程度存正在差别。这种不服衡的手艺前进鞭策着全球财产链的沉构,例如新兴手艺的呈现可能使某些保守财产环节的出产体例发生变化,从而促使财产链进行调整。最初,市场需求并非原封不动,而是跟着经济成长、消费者偏好改变、生齿布局变化等要素动态调整。这种变化会指导企业调整出产规模、产物类型和市场定位,进而激发全球财产链的沉构。全球财产链是指正在全球化布景下,环绕某一产物或办事的出产和畅通,由分歧国度和地域的企业、机构通过度工协做构成的复杂财产组织形式,涵盖从原材料供应、产物设想、出产制制、市场营销到售后办事的整个价值创制过程。沉构是指全球财产链正在结构、布局、组织体例等方面发生的严沉变化,可能由手艺立异、成本变更、政策律例调整、市场需求变化等多种要素惹起。全球财产链沉构周期的起始凡是由某一严沉事务或要素触发,如冲破性新手艺的问世、国度政策的严沉调整或全球性经济危机。正在沉构过程中,财产链各环节正在分歧国度和地域从头设置装备摆设,经济勾当随之变化,构成经济增加取收缩的周期性波动。当沉构后的财产链正在新结构下逐步不变,构成新的全球财产分工款式时,一个沉构周期竣事,同时可能下一个周期的酝酿。①全球性。全球财产链沉构周期理论的焦点特点正在于其全球性视角。取保守经济周期理论聚焦于国内经济勾当分歧,该理论强调全球范畴内经济勾当的彼此联系关系取影响。正在经济全球化的大布景下,任何国度或地域的经济波动都可能通过全球财产链的传导机制,激发其他国度和地域的经济变化。例如,2021年马来西亚因疫情实施办法,导致全球半导体封测产能遭到严沉冲击,依赖马来西亚半导体封测办事的国度和地域,如美国、中国等,其电子消息财产的出产进度受阻,进而影响整个财产链相关企业的营收和就业环境。这种全球性特点使得全球财产链沉构周期理论可以或许更全面地注释经济现象,特别正在阐发跨国经济勾当和全球经济款式变化时展示出显著劣势。②动态性。全球财产链沉构是一个持续动态的过程,这也付与了该理论明显的动态性特征。手艺立异、成本变化、政策律例调整以及市场需求波动等多种驱动要素一直处于变化之中,不竭鞭策着全球财产链的调整取优化。跟着新手艺的不竭出现,财产升级和转型加快,财产链各环节的和脚色也正在持续演变。例如,跟着新能源汽车手艺的快速成长,保守燃油汽车财产链逐步向新能源汽车财产链转型,电池手艺、从动驾驶手艺等成为新的焦点环节,相关企业正在全球范畴内展开激烈合作,不竭调整本身正在财产链中的结构和计谋。同时,全球经济形势的变化也会对财产链沉构发生影响,如商业摩擦、地缘冲突等,都可能导致企业从头评估全球财产链结构,加快沉构历程。这种动态性要求理论研究和政策制定必需具备前瞻性和矫捷性,以顺应不竭变化的经济。③复杂性。全球财产链沉构涉及多个国度、多种财产、浩繁企业以及复杂的政策和市场要素,使得全球财产链沉构周期理论具有高度的复杂性。从国度层面来看,分歧国度的体系体例、经济成长程度、文化布景和政策律例存正在庞大差别,这些差别会对全球财产链沉构发生分歧的影响。一些发财国度凭仗其手艺和本钱劣势,正在全球财产链高端环节占领从导地位,而成长中国度则更多地处于中低端环节,勤奋寻求财产升级和冲破。从财产层面来看,分歧财产的手艺特点、市场需求、财产链布局各不不异,其沉构的驱动要素和径也存正在差别。例如,电子消息财产手艺更新换代快,敌手艺立异和人才的依赖程度高;而保守制制业则更沉视成本节制和规模效应。从企业层面来看,企业的规模、计谋方针、市场所作力等要素也会影响其正在全球财产链沉构中的决策和步履。此外,政策要素和市场要素彼此交错,进一步添加了全球财产链沉构的复杂性。例如,商业政策的调整不只会间接影响企业的商业成本和市场准入,还会激发市场预期的变化,从而间接影响企业的投资和出产决策。(1)国际分工理论。国际分工理论是全球财产链构成和成长的焦点理论根本。自亚当・斯密的绝对劣势理论(Smith,1776)奠定以来,该理论不竭演进。绝对劣势理论从意,应专注于出产并出口其具备绝对劣势的产物,同时进口处于绝对劣势的产物,借此通过国际商业实现资本高效设置装备摆设,提拔劳动出产率和社会财富。例如,若某国正在出产特定产物时效率高于他国,则该国正在该产物上具有绝对劣势。大卫・李嘉图的比力劣势理论(Ricardo,1817)则对绝对劣势理论进行了深化。该理论指出,即便一国正在所有产物出产上均无绝对劣势,只需正在某些产物上具备比力劣势,仍可通过国际商业获益。比力劣势指的是一国正在出产某产物时的机遇成本低于他国。例如,A国出产1单元X产物需放弃2单元Y产物,而B国需放弃3单元Y产物,则A国正在X产物上具有比力劣势。赫克歇尔-俄林的要素禀赋理论(Heckscher和Ohlin,1933)从要素禀赋视角阐释了国际商业和分工的成因。该理论认为,要素禀赋差别显著,出产要素涵盖劳动力、本钱、地盘等。一国应出产并出口稠密利用其充盈要素的产物,进口稠密利用稀缺要素的产物。例如,劳动力丰硕的国度应出产并出口劳动稠密型产物,本钱丰硕的国度则应出产并出口本钱稠密型产物。这些国际分工理论为全球财产链的构成和成长奠基了的理论根本。根据本身比力劣势和要素禀赋参取全球财产链分工,建立起全球范畴的财产结构。同时,国际分工的持续深化和调整也驱动了全球财产链的沉构,当一国要素禀赋或比力劣势发生变化时,其正在全球财产链中的地位和脚色亦随之改变。(2)财产转移理论。财产转移理论是阐释财产正在分歧国度和地域间转移的环节理论。赤松要的雁行模式(Akamatsu,1932)提出,后进国度的财产成长常历经进口、国内出产和出口三个阶段,形似雁阵飞翔。初期,后进国度从先辈国度进口某财产产物;跟着国内市场扩张和手艺引进,逐渐实现国内出产,替代进口;最终,当国内财产成熟,产物具备国际合作力时,转向出口。例如,二和后的日本通过引进国外先辈手艺,正在汽车、家电等财产完成了从进口到国内出产再到出口的,实现了财产的快速成长和升级。弗农的产物生命周期理论(Vernon,1966)将产物生命周期划分为立异、成熟和尺度化三阶段。立异阶段,新产物正在手艺领先国度研发和出产,次要满脚国内需求;跟着产物成熟,手艺扩散,他国起头仿照出产,市场所作加剧,出产成本成为环节,出产逐步转移至成本较低国度;尺度化阶段,出产手艺成熟,过程简化,劳动力成本成为从导要素,出产进一步向劳动力丰硕且成本低的国度转移。例如,电子消息产物的出产正在全球范畴内多次转移,从开初的美国,到日本、韩国,再到中国等成长中国度。这些财产转移理论为全球财产链沉构供给了微不雅层面的无力注释。财产转移做为全球财产链沉构的主要形式,受手艺立异、成本变更、市场需求等多沉要素驱动,鞭策全球财产链正在分歧国度和地域间不竭调整和优化。①手艺立异。手艺立异是全球财产链沉构的焦点驱动力之一。新手艺的出现往往保守的出产体例和成本布局,激发财产链各环节正在全球范畴内的从头结构。例如,人工智能、大数据、物联网等新一代消息手艺的迅猛成长,使得出产过程愈加智能化和从动化,从而大幅提拔出产效率。本来依赖大量劳动力的出产环节,现在可通过从动化设备和智能节制系统高效完成,促使部门财产从劳动力成本较高的国度转向手艺领先、具备智能制制能力的国度回流。同时,新手艺催生了浩繁新兴财产,如新能源汽车、生物医药、区块链等,这些新兴财产的成长亟需新的手艺、人才和资本,进而正在全球范畴内催生新的财产链结构。以新能源汽车财产为例,其兴起使得电池手艺、电机手艺、从动驾驶手艺等成为环节范畴,相关企业纷纷正在全球范畴内结构研发、出产和发卖收集,无力鞭策了全球汽车财产链的沉构。②成本要素。成本要素是影响全球财产链沉构的主要要素,次要包罗劳动力成本、原材料成本、运输成本等。跟着经济成长和劳动力市场变化,分歧国度和地域劳动力成本差别逐步。劳动力成本上升较快的国度和地域,劳动稠密型财产合作力下降,企业为降低出产成本,将出产环节转移到劳动力成本较低的国度和地域。近年来,跟着中国劳动力成本上升,一些服拆、玩具等劳动稠密型财产逐步向东南亚、南亚等劳动力成本更低的国度转移。原材料成本变化也影响全球财产链结构。某些原材料供应欠缺或价钱大幅波动,促使企业寻找新的原材料供应地或开辟替代材料,导致财产链调整。例如,石油价钱大幅波动影响石化财产及其下逛相关财产的出产成本和结构。运输成本也是影响全球财产链沉构的主要要素。交通手艺成长使运输成本总体呈下降趋向,但分歧地域运输成本仍存正在差别。对于体积大、分量沉、运输成本占比力高的产物,企业选择正在接近市场或原材料产地的地域出产,以降低运输成本。例如,钢铁、水泥等财产凡是正在接近铁矿石、煤炭等原材料产地或消费市场的地域结构。③政策律例。政策律例对全球财产链沉构具有主要指导和束缚感化。商业政策是影响全球财产链的主要政策要素。商业从义政策,如关税壁垒、非关税壁垒等,添加企业商业成本,障碍商品和出产要素流动,促使企业调整全球财产链结构。例如,美国近年来对中国实施一系列商业加征关税办法,使很多正在中国出产并出口到美国的企业面对成本上升压力,部门企业将出产转移到其他国度,以规避关税风险。财产政策也影响全球财产链沉构。一些国度为推进本国财产成长,出台一系列搀扶政策,如税收优惠、财务补助、研发投入支撑等,吸引相关企业正在本国投资设厂,鞭策财产集聚和成长。很多国度为成长新能源财产,出台大量补助政策,吸引全球新能源企业正在本国结构出产和研发。此外,环保政策、劳动律例等也影响企业出产运营勾当,促使企业调整财产链结构。例如,严酷的环保政策要求企业加大环保投入,提超出跨越产过程环保尺度,对于高污染、高能耗财产,可能添加出产成本,促使它们向环保尺度相对较低的地域转移。④市场需求变化。市场需求是鞭策全球财产链沉构的主要动力。跟着全球经济成长和人们糊口程度提高,市场需求布局和规模不竭变化。新兴市场国度兴起,使全球市场需求款式严沉调整。这些新兴市场国度对中高端消费品、根本设备扶植、公共办事等方面需求敏捷增加,为相关财产成长供给广漠市场空间。企业为满脚市场需求,调整出产和发卖策略,正在全球结构出产和发卖收集,鞭策全球财产链沉构。例如,跟着中国、印度等新兴市场国度对智妙手机、汽车等产物需求增加,很多国际出名品牌正在这些国度成立出产和研发核心,切近市场,满脚本地消费者需求。同时,消费者需求个性化、多样化趋向促使企业加速产物立异和出产体例变化,鞭策财产链向更矫捷、高效标的目的成长。例如,定制化出产模式兴起,要求企业具备更强的供应链协同能力和快速响应市场需求能力,促使全球财产链各环节联系更慎密,协同效应更较着。①起始阶段。全球财产链沉构起始凡是由严沉事务或要素触发。可能是严沉手艺冲破,如人工智能手艺呈现,使很多保守财产出产体例变化,激发财产链沉构;也可能是国度政策严沉调整,如商业政策改变、财产政策出台等,影响企业出产运营勾当,促使企业从头审视全球财产链结构;还可能是全球性经济危机或突发事务,如2008年全球金融危机、新冠疫情等,打乱原有经济次序和财产链结构,企业和采纳办法应对,鞭策全球财产链沉构。起始阶段,企业和投资者起头从头评估市场和将来成长趋向,一些企业率先调整出产和投资策略,为财产链沉构奠基根本。②成长阶段。正在全球财产链沉构成长阶段,财产链各环节正在分歧国度和地域间加快转移和从头组合。企业基于成本、市场、手艺等要素分析考量,进行大规模出产结构调整。手艺立异驱动下,高端制制业向科研资本丰硕、人才稠密地域集中,如美国硅谷凭仗强大科研实力和创重生态,吸引浩繁半导体、人工智能等范畴顶尖企业设立研发核心和高端制制。劳动稠密型财产持续向劳动力成本低廉且具备必然财产根本的成长中国度转移,如东南亚地域近年来衔接大量来自中国等国度的纺织、电子拆卸等财产。此过程中,企业不只从头选址扶植出产设备,还需从头建立供应链系统,寻找新的供应商和合做伙伴。出台响应政策,吸引合适本国成长计谋的财产入驻,或搀扶本国财产正在全球财产链中迈向更高端环节,加剧全球财产链沉构的复杂性和动态性。③不变阶段。颠末一段时间调整和磨合,沉构后的财产链正在新结构下逐步不变,构成新的全球财产分工款式。各环节间协同效应,财产链上下逛企业成立不变合做关系。新的出产、供应和发卖系统成熟,企业正在新财产链中实现资本优化设置装备摆设,出产效率和经济效益提拔。例如,正在智妙手机财产链中,颠末多年成长和沉构,构成以美国供给焦点芯片手艺和操做系统、韩国从导高端显示屏制制、中国等国度担任拆卸和部门零部件出产,以及全球各地协同发卖的不变款式。新财产分工款式正在必然期间连结相对不变,但随各类驱动要素变化,又孕育下一轮全球财产链沉构可能。(1)供给新的经济周期阐发视角。全球财产链沉构周期理论打破了保守经济周期理论从国内经济视角阐发周期的局限,从全球财产链的宏不雅层面经济周期波动的缘由和纪律(见表1)。保守理论次要关心国内的消费、投资、而轻忽了全球财产链正在经济运转中的环节感化。新理论强调全球财产链的沉构过程若何激发经济的扩张和收缩,为经济周期研究供给了一个全新的视角。通过度析全球财产链各环节正在分歧国度和地域之间的转移和从头组合,以及由此带来的出产、商业和投资的变化,能够更深切地舆解经济周期的内正在机制。例如,正在全球财产链沉构过程中,财产转移会导致相关国度和地域的就业布局、财产布局发生变化,进而影响经济增加和通货膨缩程度,这些要素彼此感化,配合鞭策经济周期的演变。这种新视角有帮于我们更全面、精确地把握经济周期的变化趋向,为经济预测和政策制定供给更无力的理论支撑。(2)帮帮理解经济全球化中的新现象。正在经济全球化深切成长的今天,呈现了很多保守经济周期理论难以注释的新现象,如商业摩擦、财产转移、新兴经济体兴起等。全球财产链沉构周期理论可以或许从全球财产链的角度对这些现象进行深切阐发,其背后的经济逻辑。以商业摩擦为例,保守理论往往从商业顺差、逆差等概况现象来阐发商业摩擦的缘由和影响,而新理论则认为商业摩擦是全球财产链沉构过程中的一种表示形式。跟着全球财产链的成长,正在财产链中的地位和洽处分派发生变化,当某些国度试图本身正在财产链中的劣势地位或改变晦气地位时,就可能采纳商业从义办法,激发商业摩擦。财产转移也是全球财产链沉构的主要表示,新理论能够注释财产转移的缘由、径和影响,以及财产转移若何推进新兴经济体的兴起。例如,新兴经济体通过衔接财产转移,融入全球财产链,获得了手艺、资金和办理经验,实现了经济的快速成长和财产升级。通过使用全球财产链沉构周期理论,我们可以或许更好地舆解这些经济全球化中的新现象,为应对各类挑和和机缘供给理论指点。(3)为政策制定和企业决策供给指点。全球财产链沉构周期理论对于制定宏不雅经济政策和财产政策以及企业制定国际化计谋具有主要的指点意义。对于而言,领会全球财产链沉构的纪律和趋向,有帮于制定合理的财产政策,提高本国财产正在全球财产链中的合作力。能够通过加大对科技立异的投入,培育高本质人才,改善根本设备等办法,吸引高端财产和立异型企业入驻,鞭策本国财产向全球财产链高端迈进。同时,还能够通过制定商业政策、加强国际合做等体例,应对全球财产链沉构带来的挑和,本国经济的不变和成长。对于企业来说,全球财产链沉构周期理论能够帮帮企业更好地把握市场机缘,制定科学合理的国际化计谋。企业能够按照全球财产链沉构的趋向,合理调整出产结构,优化供应链办理,加强手艺立异和品牌扶植,提高本身正在全球市场的合作力。例如,企业能够正在全球范畴内寻找成本更低、资本更丰硕的出产,取全球优良的供应商和合做伙伴成立持久不变的合做关系,以应对市场变化和合作压力。总之,全球财产链沉构周期理论正在阐发经济周期和指点实践方面具有奇特的劣势,可以或许更好地顺应经济全球化布景下复杂多变的经济。
全球财产链沉构周期理论的现实使用次要从以下二个方面展开:一是注释保守周期理论难以注释的现象;二是案例阐发。(1)新兴经济体的快速兴起。保守经济周期理论难以充实阐释新兴经济体正在短时间内实现经济高速增加和财产升级的现象。从全球财产链沉构视角出发,新兴经济体通过衔接财产转移融入全球财产链,获得了成长的原始动力。以中国为例,初期,凭仗丰硕的劳动力资本和优惠政策,衔接了大量来自觉达国度的劳动稠密型财产,如纺织、玩具制制等。跟着财产经验堆集、手艺引进和自从立异,逐步向电子消息、高端配备制制等财产迈进,实现了财产布局的优化升级,经济实力大幅提拔。正在这个过程中,全球财产链沉构为中国供给了参取国际分工、进修先辈手艺和办理经验的机遇,是中国经济起飞的主要外部要素,这是保守经济周期理论无法全面解读的。(2)商业摩擦对经济的影响。保守周期理论难以深切分解商业摩擦正在短期内对经济发生庞大冲击以及后续经济恢复径的奇特征。全球财产链沉构周期理论指出,商业摩擦会严沉原有全球财产链结构。例如,中美商业摩擦期间,美国对中国商品加征关税,导致中国出口企业成本大幅上升,订单削减。为应对窘境,部门企业将出产线转移至东南亚等地域,这不只改变了相关财产的全球结构,还影响了就业和经济增加。并且,商业摩擦激发的市场不确定性,使得企业投资和消费者决心受挫,进一步经济增加。正在商业摩擦后的经济恢复阶段,经济走势不再遵照保守周期理论的预测,而是取决于全球财产链沉构的历程和企业的应对策略。若企业能敏捷调整出产结构、开辟新市场,经济无望较快恢复;反之,则恢复迟缓。(3)财产转移取区域经济成长不均衡。保守周期理论难以注释财产正在分歧区域间转移的内正在机制以及对区域经济成长不均衡的影响。全球财产链沉构周期理论认为,财产转移受多种要素驱动,是全球财产链沉构的主要表示。跟着东部沿海地域经济成长,劳动力成本上升,劳动稠密型财产逐步向部地域转移。这一方面推进了部地域的经济增加,添加就业机遇;另一方面,因为财产转移过程中手艺、资金、人才等要素流动的不服衡,部地域正在衔接财产后,多处于财产链中低端,取东部沿海地域正在财产布局和经济成长程度上仍存正在差距,以至正在必然程度上加剧了区域经济成长的不均衡。这种现象只要从全球财产链沉构角度才能获得全面、深切的理解。(1)以汽车财产为例。过去几十年,全球汽车财产履历了多次严沉的财产链沉构。晚期,美国凭仗大规模出产模式和广漠的国内市场,正在全球汽车财产占领从导地位。但跟着日本汽车企业引入精益出产模式,大幅提超出跨越产效率和产质量量,以高性价比产物敏捷打建国际市场,对美国汽车财产形成庞大冲击。日本汽车企业起头正在全球结构出产和发卖收集,实现财产全球化扩张。20世纪90年代,韩国汽车财产兴起,通过手艺引进和自从研发,正在中低端汽车市场崭露头角,进一步鞭策全球汽车财产链沉构。近年来,新能源汽车手艺的冲破激发了新一轮全球汽车财产链沉构。中国凭仗复杂的市场需求、完美的制制业根本和丰硕的锂资本,正在新能源汽车财产敏捷成长。大量本钱涌入,本土企业正在电池手艺、从动驾驶手艺等范畴取得显著进展,吸引国际汽车企业纷纷正在中国成立合伙企业或加大投资。同时,中国新能源汽车企业也积极拓展海外市场,正在全球新能源汽车财产链中地位日益主要。保守经济周期理论难以全面注释汽车财产正在分歧国度和地域间的兴衰变化以及财产沉构对经济周期的影响,而全球财产链沉构周期理论可以或许从手艺立异、成本要素、市场需求等度深切阐发汽车财产全球财产链沉构的驱动要素、过程和影响,为理解汽车财产成长和经济周期变化供给更全面、精确的视角。(2)电子消息财产案例。电子消息财产是全球财产链沉构最为活跃的范畴之一。以芯片制制财产为例,晚期芯片制冒昧要集中正在美国、日本等手艺先辈国度。跟着手艺成长和成本变化,芯片制制财产逐步向韩国、中国地域转移。韩国三星和台积电等企业通过持续的手艺立异和大规模投资,正在芯片制制范畴取得领先地位,成为全球芯片供应链的环节环节。近年来,中国加大对芯片财产的支撑力度,吸引大量本钱和人才涌入。本土企业正在芯片设想、制制等环节取得必然冲破,起头正在全球芯片财产链中阐扬主要感化。正在智妙手机财产,苹果、三星等国际品牌凭仗强大的品牌影响力和手艺立异能力,持久占领全球市场从导地位。但跟着中国华为、小米等企业的兴起,通过持续的手艺立异和市场拓展,正在全球智妙手机市场份额不竭扩大,鞭策了智妙手机财产链的沉构。这些电子消息财产的案例充实表白,全球财产链沉构周期理论可以或许无效注释财产正在分歧国度和地域间的转移和成长,以及这种沉构对经济周期的影响,而保守经济周期理论因缺乏对全球财产链动态变化的考量,难以对这些复杂现象做出深切、精确的阐发。本文建立的全球财产链沉构周期理论,为经济周期研究斥地了全新的阐发框架。通过对保守经济周期理论局限性的深切分解,了正在经济全球化布景下,保守理论正在注释经济现象时的不脚之处。全球财产链沉构周期理论从全球财产链沉构的视角,系统阐述了其内涵、理论根本、运转机制、特点、感化及现实使用。该理论指出,全球财产链沉构受手艺立异、成本要素、政策律例和市场需求变化等多种要素的驱动,沉构过程涵盖起始、成长和不变三个阶段,具有全球性、动态性和复杂性的特征。全球财产链沉构周期理论不只为经济周期研究供给了全新视角,有帮于注释保守理论难以阐释的经济现象,如新兴经济体的兴起、商业摩擦对经济的影响以及财产转移取区域经济成长不均衡等问题,还为制定宏不雅经济政策和财产政策、企业制定国际化计谋供给了主要的理论指点。通过对汽车财产和电子消息财产等案例的阐发,进一步验证了该理论的无效性和适用性。对政策制定和企业决策的如下:对于而言,正在制定政策时应充实考虑全球财产链沉构的趋向和影响。持续加大对科技立异的支撑力度,激励企业开展研发勾当,提拔本国财产的手艺程度和立异能力,加强正在全球财产链中的合作力。制定合理的财产政策,指导财产升级和优化结构,避免财产过度集中或空心化。正在商业政策方面,积极鞭策商业,加强国际合做,配合应对全球财产链沉构带来的挑和,全球财产链的不变和平安。对于企业来说,要亲近关心全球财产链沉构的动态,及时调整本身的成长计谋。加强手艺立异,提高产质量量和附加值,打制焦点合作力;优化供应链办理,降低成本,提拔应对风险的能力;积极拓展国际市场,加强取全球优良企业的合做,实现资本共享和劣势互补。此外,企业还应沉视人才培育和引进,为企业的成长供给智力支撑。将来研究可正在多个维度深切拓展。一方面,进一步深化对全球财产链沉构驱动要素的研究,出格是摸索分歧要素之间的彼此感化机制。例如,研究手艺立异取政策律例若何彼此影响,配合鞭策全球财产链沉构;阐发成本要素取市场需求变化之间的动态关系,以及它们对财产链沉构径的影响。另一方面,加强对全球财产链沉构周期取其他经济周期关系的研究。全球财产链沉构周期取保守的基钦周期、朱格拉周期、库兹涅茨周期和康德拉季耶夫周期之间可能存正在复杂的彼此关系,深切研究这些关系有帮于更全面地舆解经济周期的运转纪律。正在研究方面,将来可收集更多的跨国数据,使用更先辈的计量模子和阐发方式,对全球财产链沉构周期理论进行更深切、系统的验证和阐发,提拔理论的科学性和靠得住性。跟着全球经济的持续成长和变化,全球财产链沉构将不竭推进。全球财产链沉构周期理论做为一个新的阐发框架,将正在注释经济现象、指点政策制定和企业决策等方面阐扬愈加主要的感化。同时,也需要学术界和实务界不竭深切研究和实践,进一步完美和成长这一理论,以更好地顺应复杂多变的经济。

关注微信公众号